- Добавить блог
- Книжный клуб: рецензии, анонсы, встречи
- Колонка руководителя
- Корпоративные финансы
- Менеджмент и маркетинг
- Поездки
- Управление результативностью
- Финансы за пределами цифр
- Финансы и Менеджмент
КОНФЕРЕНЦИИ
-
30 января 2026 года
Москва -
19 февраля 2026 года
Москва -
20 февраля 2026 года
Москва -
27 февраля 2026 года
Москва -
12 марта 2026 года
Москва -
13 марта 2026 года
Москва
Страхование имущества на основе оценки рисков: расчет общей стоимости риска
12.10.2012
Алексей Косарев, руководитель департамента управления рисками, КЭС
В предыдущей колонке мы говорили о том, что бизнесу важно рассчитывать общую стоимость риска (ОСР) для определения оптимальных условий страховой защиты. Сегодня мы поговорим о том, как сделать это на практике, а также приведем несколько базовых формул для расчета ОСР.
Расчет ОСР может быть представлен следующим алгоритмом:
1. На основе статистики аварийности производится расчет математического ожидания убытка с заданными уровнями вероятности. Данные величины определяют несколько вариантов размера франшизы.
2. При заключении (продлении действия) договоров страхования страховому брокеру (нескольким брокерам) направляются различные варианты уровня франшизы.
3. На основании котировок брокера рассчитывается общая стоимость риска по каждому из вариантов, из которых для целей заключения (пролонгации) договора страхования выбирается наименьшая.
Рассмотрим методологический аспект определения параметров страховой защиты на основе расчета ОСР.
1. Задача определения оптимального уровня франшизы
Целью страхования имущества, машин и оборудования является защита от катастрофических операционных рисков таких, как полное или частичное уничтожение основного оборудования, означающих возникновение значительных экономических убытков для Страхователя.
Оптимальным уровнем франшизы является уровень, наиболее эффективно отвечающий цели защиты от катастрофических рисков, то есть выбор уровня франшизы заключается в определении наилучшего соотношения между уровнем оставляемого на собственном удержании риска и стоимостью страхования.
2. Порядок определения оптимального уровня франшизы
Данный материал не ставит целью представить непосредственные формулы расчета тех или иных величин, а призван привлечь внимание к вопросу о возможности применения упомянутого подхода. Поэтому ниже мы приводим шаги, выполнение которых позволяет сделать все необходимые расчеты. В случае, если у наших читателей возникнет потребность в формулах – это может являться темой отдельного материала.
Итак, оптимальный уровень франшизы рассчитывается следующими шагами.
Шаг 1. Определение функции распределения и функции плотности вероятности величины единичного операционного убытка
Определение функции распределения и функции плотности вероятности распределения величины единичного операционного убытка проводится на основе имеющейся в компании статистической информации об экономическом ущербе от аварий и инцидентов за весь доступный исторический период.
Вопрос об источниках данных, необходимых для расчета, мы рассмотрим ниже, когда будем говорить об организационных аспектах организации страхования на основе оценки рисков.
Величина единичного операционного убытка с некоторой степенью точности описывается экспоненциальным распределением (далее Exp-распределение) со следующей функцией распределения и функцией плотности вероятности:

где
- функция Exp-распределения,
- функция плотности вероятности Exp-распределения,
L - величина единичного операционного убытка,
- математическое ожидание величины единичного операционного убытка.
Шаг 2. Определение уровня убытка, который не будет превышен с вероятностью 99,9%
Уровень единичного операционного убытка, который не может быть превышен с вероятностью 99,9%, рассчитывается по методологии
.
Шаг 3. Определение функции распределения и функции плотности вероятности величины единичного операционного убытка выше уровня порога
Определение функции распределения и функции плотности вероятности величины единичного убытка, превышающего уровень порога
. , проводится на основе располагаемой компанией статистической информации об экономическом ущербе выше уровня порога
. от аварий и инцидентов за весь доступный исторический период.
Величина единичного операционного убытка выше уровня порога
. с некоторой степенью точности описывается обобщенным распределением Парето (далее GPD-распределение).
Шаг 4. Определение диапазона базовых уровней франшизы
Согласно GPD-распределению единичного операционного убытка выше уровня порога определяются следующие базовые уровни франшизы:
- Математическое ожидание;
- Медиана;
- Уровень единичного операционного убытка выше уровня порога
. который не может быть превышен с 95% вероятностью;
- Уровень единичного операционного убытка выше уровня порога
. , который не может быть превышен с 99% вероятностью.
Также базовыми уровнями франшизы являются:
- Исторический уровень франшизы, равный L млн. руб.;
- Исторический уровень франшизы, равный M млн. руб.;
- Исторический уровень франшизы, равный N млн. руб.;
- Исторический уровень франшизы, равный P млн. руб.
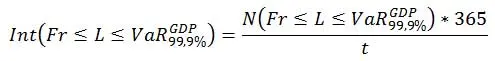
Шаг 5. Определение частоты убытков
Определение частоты убытков проводится на основе всей доступной на текущий момент статистической информации по экономическому ущербу от аварий и инцидентов, в отдельности для каждого из базовых уровней франшизы.
Частота убытков, не превышающих базовый уровень франшизы, описывается следующей формулой:
![]()
где N(0 ≤ L ≤ Fr) – количество аварий и инцидентов с ущербом, не превышающим уровень франшизы, за весь доступный исторический период,
t – количество дней в историческом периоде существования статистической информации.
Частота убытков выше базового уровня франшизы, но не превышающих уровень
, описывается следующей формулой:
![]()
где
– количество случаев аварий и инцидентов с ущербом выше уровня франшизы, но не превышающим уровень
, за весь доступный исторический период,
t – количество дней в историческом периоде существования статистической информации.
Шаг 6. Определение ожидаемых совокупных убытков, оставляемых на собственном удержании
Определение уровня ожидаемых операционных убытков, оставляемых на собственном удержании, основывается на определении ожидаемого уровня совокупности операционных убытков, которые могут возникнуть в течение 1 года, при условии, что каждый единичный операционный убыток не превышает базового уровня франшизы.
Ожидаемые совокупные убытки ниже базового уровня франшизы для каждого из базовых уровней франшизы определяются по следующей формуле:
![]()
где L - величина единичного операционного убытка,
- величина единичного операционного убытка выше уровня порога
.
Fr - базовый уровень франшизы,
- уровень единичного операционного убытка, который не может быть превышен с вероятностью 99,9%,
Int(0 ≤ L ≤ Fr) - частота убытков, не превышающих базовый уровень франшизы,
- ожидаемые убытки ниже базового уровня франшизы и ниже уровня порога ![]()
- вероятность возникновения единичного операционного убытка выше уровня порога ![]()
- ожидаемые убытки ниже базового уровня франшизы, но выше уровня порога ![]()
Шаг 7. Определение ожидаемых совокупных убытков, передаваемых страховщику
Определение уровня ожидаемых операционных убытков, передаваемых страховщику, основывается наопределении ожидаемого уровня совокупности операционных убытков, которые могут возникнуть в течение 1 года, при условии, что каждый единичный операционный убыток превышает базовый уровень франшизы.
Ожидаемые совокупные убытки выше базового уровня франшизы для каждого из базовых уровней франшизы определяются по следующей формуле:
![]()
где L - величина единичного операционного убытка,
- величина единичного операционного убытка выше уровня порога
,
Fr - базовый уровень франшизы,
- уровень единичного операционного убытка выше уровня порога
, который не может быть превышен с вероятностью 99,9%,
- уровень единичного операционного убытка, который не может быть превышен с вероятностью 99,9%,
- частота убытков выше базового уровня франшизы, но не превышающих уровень
,
- вероятность возникновения единичного операционного убытка выше уровня порога
- ожидаемые убытки выше базового уровня франшизы, но не превышающие уровень
Шаг 8. Определение диапазона котировок страховых премий
Определение диапазона котировок страховых премий осуществляется страховщиком на стадии проведения переговоров о заключении договоров страхования в отдельности для каждого из базовых уровней франшизы при условии неизменности прочих условий страхования.
Шаг 9. Определение оценки общей стоимости риска с учетом страхования
Оценка уровня операционного риска с учетом страхования описывается следующей формулой:
ОР = E(L < Fr) + (1-Уровень возмещения) * E(L > Fr) + P * Страховая сумма
где ОР - оценка уровня операционного риска с учетом страхования,
E(L < Fr) - ожидаемые совокупные убытки, оставляемые на собственном удержании,
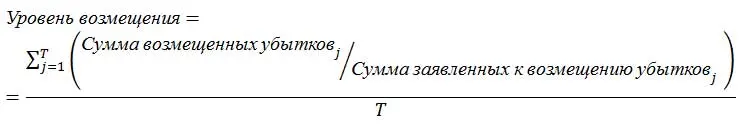
Уровень возмещения - исторически сложившийся уровень возмещения страховщиком заявленных к возмещению убытков

Сумма возмещенных убытковj - сумма операционных убытков, понесенных Страхователем в j-ом году и возмещенных страховщиком,
Сумма заявленных к возмещению убытковj - сумма операционных убытков, понесенных Страхователем в году j-ом заявленных к возмещению,
T - количество лет в историческом периоде существования статистической информации,
E(L > Fr) – ожидаемые совокупные убытки, передаваемые страховщику,
Pi - котировка страховой премии при i ом базовом уровне франшизы,
Страховая сумма– определённая договором страхования денежная сумма, подлежащая выплате в случае полного уничтожения имущества, машин и оборудования Страхователя.
Шаг 10. Определение опт имального уровня франшизы
Оптимальным уровнем франшизы является уровень франшизы, минимизирующий оценку уровня операционного риска с учетом страхования:
Fr*: ОР→min
В следующей, завершающей части материала, мы рассмотрим результаты применения математического аппарата для расчета ОСР, а также организационные аспекты внедрения указанного подхода в текущую деятельность компании.
Алексей Косарев, руководитель департамента управления рисками, КЭС
Предыдущая колонка Алексея Косарева






